User Experience Research and Design for my project
- I learned that User research seeks to understand user’s ‘’relationship to products and services in real contexts.’’ (UX-Design-2024.pdf)
- I learned that UXR research seeks to ascertain what Users needs are, their behaviours, motivations, triggers barriers and why they make certain decisions.
- I also learned that it is important to understand the context of the research. For example, why is the research needed? What will the research outcome be? Who will the research outcome affect? What impact do we hope to achieve?
The UXR enabled me realise the importance of setting clear about the intention of the research objectives. The research objective is also a guide to achieving the research outcomes. IT helps to determine the right methodology to use to achieve the desired outcome.
See example of research canvas I will use in Figure 1 link below
In the research canvas, the research context focuses on designing a website which is part of a new campaign to bring potential customers back to the high street and to increase awareness of the old music records. The research objective is to find out the needs of the users. For example, the product descriptions, contact details, music genre etc. My assumption here is that customers are not aware of the presence of an old music records shop in the high street. The hypothesis is that customers will visit the record store because of the designed website which will signpost them to the shops. I shall be looking at existing research which exists about old music records business. The target users are the buyers of old music records.
The research method I shall use will be conducting interviews, surveys, Usability testing and empathy mapping. The use of user personas will also help me in determining the demographics, pain points and frustrations, goals and motivations, behaviour patterns in order to ensure a user-centered design.
See Figure 2 Empathy Mapping link below for Recursive Records.
The Double diamond method is also a comprehensive approach to resolving a design solution. See an example of a double diamond solution below.

Double diamond design concept https://www.designcouncil.org.uk/our-resources/the-double-diamond/
The first section of the diamond focuses on the discovery of the problem of why customers are not going to the high streets to shop for old music records. This eliminates any assumptions regarding the problem. The identification of the problem involves interviewing customers who listen to old music records. The second section of the diamond is about the insight obtained from the discovery stage which helps define the problem. At the intersection, the options are narrowed down to determine which ideas the focus will be on. The second diamond encourages customers to look at the defined problem from another perspective in order to enable me, the designer to seek a second opinion from other people. The delivery stage involves the testing and iteration of the design for improvement.
I learned that there are five important quality components of research methodology:
Usability, learnability, efficiency, memorability, errors and satisfaction.
In my research, I shall look at existing research and evidence – past usability tests conducted, reports, customer segmentation, analytics and customer service logs as a guide.
I learned that applying UI/UX principles to Recursive records website will greatly enhance user experience which will signpost customers back to the high street, especially for old music records enthusiasts.
UX design
I learned that UX is defined as a user-centered design (UCD) which is ‘’ an iterative design process in which designers focus on the users and their needs in each phase of the design process’’. https://websitearchitecture.co.uk/resources/user-experience-design/presentations/UX-Design-2024.pdf
Users are involved throughout the design process in UX by using a variety of research and design methods so as to create a usable and bespoke product that is suitable for them.
I learned that there are 3 Key factors to consider in a design solution:
User (desirability)
Business (Viability)
Technology (Feasibility)
I also learned that an Open-ended research starts from the left which is formative and generative. The right angle is described as Close-ended. This is described as Summative and Evaluative.
My favourite approach to accurately looking at design is the design Squiggle. The design idea starts from the stage of uncertainty to a much clearer view. See Figure 4 link below. The design Squiggle – the illustration was created by Damien Newman in the early 2000s to visually communicate to his clients that design was not “as it was for many, design was the simple act of making ordinary things pretty”. https://open.maricopa.edu/inclusivedesign/chapter/an-introduction-to-design-and-the-design-process/
Ideation and Sketching.
I learned that Ideation is the creative process of generating, developing, and communicating new ideas. (https://www.ajiet.edu.in/img/cse/4_sem/UI_UX_module2Chapter1.pdf). The ideation stage is the point where the conceptual design begins. At this stage, many questions are asked and a lot of brainstorming is done. See Fig 6 for my initial ideation for Cursive Records in the link below.
Sketching is described as the rapid creation of freehand drawings expressing preliminary design ideas which focuses mainly on concepts.( https://www.ajiet.edu.in/img/cse/4_sem/UI_UX_module2Chapter1.pdf).
Site Mapping
This is the process of creating a visual representation of a website for an enhanced usability and better website design ( https://slickplan.com/blog/site-mapping-a-comprehensive-guide). Site mapping is beneficial to Stakeholders and clients which can include Target audiences, Project managers, sponsors and C-suite executives. The overall objective is to get the attention of the end-user who will be the user of the design. Site mapping helps the user to find the website, find the site content, improve the site navigation and to create a better user experience. A sitemap expands on the ideas created from the information architecture. The example below is an example of
a site-mapping information architecture.

Creating Design Solution
Prototyping – I learned that there are three phases that can enable me to turn our insights into Prototype.
- Notes – gathers key information. Example is Empathy map
- Crazy 8s – Use A3 paper and fold into 8 folds using rapid variations. The next stage of crazy 8s is to use the critique technique called Even better if… The idea behind this solution is to push further the most interesting ideas.
- Solution sketch – Use 3 panels of A3 paper to figure out the details.
UI flows
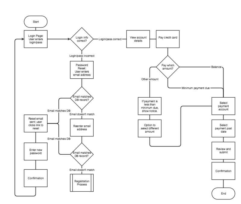
I learned that the UI flow is used for highlighting the physical journey of the user through the software. While the journey map is more related to understanding the user’s feelings and pain points at every stage, the user flow is more about the technical aspect. This means that the user flow illustrates the touch points in the user’s journey.

A user flow chart designed by nngroup.
The flowchart in the above diagram shows the diamond shape shows that a decision is about to be taken which shows a ‘Yes’ and ‘No’ arrows. A rectangle means a task needs to be done, for instance ‘Log in’ or ‘Confirm’. User flow point out what takes place at each step in a user’s journey and this process helps designers to find out where users are not clear about a particular stage. This process also helps designers to spot the areas that need amendment.
User flows are useful to designers in 3 major ways:
- For an intuitive interface – to make user online shopping intuitive and simpler. This also guides the designers towards completing their tasks without any hitches.
- Evaluate existing interfaces – user flows helps to highlight difficult areas the design cycle. Creating UX flows which are already existing to enable the designer to find what works and which area needs to be corrected.
- It is useful to Communicate Product ideas to clients of other designers – UX user flow supports and communicate clearer design ideas especially for presentation to stakeholders.
I learned that there are 3 types of user flows in UX:
- Task flows – focus on users navigation through the site when carrying out specific tasks. This shows only one path.

task flow taken from https://blog.uxtweak.com/user-flow-in-ux/
- Wireflows – These consists of wireframes and flowcharts that indicate the relationship between data and screens that flows between the two. They also ‘add page context to UX flows’ https://blog.uxtweak.com/user-flow-in-ux/
They are useful for designing mobile applications as each step in the flowchart appears as wireframe for mobile screen design.

A low-fidelity wireflow showing a simple user task designed by nngroup.
User Flowchart – this comes with multiple task flows which indicate how users navigate through a particular system. They show the interaction between the user and the product. It shows that users perform tasks through different paths. They are usually assigned to a specific persona and entry point.

An accounts option user flow chart designed by Igor Maric.
I will apply UX research and the design principles to enhance user experience of Cursive records by using all the above principles to design a functional and to create an exciting experience for the user.
The main goal of Cursive old music records is to boost sales of records, digital downloads and at the same time promoting artists and old music albums. Our target users will be old music records collectors, music fans or those looking for specific music genres.
The interface will include the following:
Home page – this introduces the business to the audience. This will include trending products and promotions.
Artist pages – introduces featured artists profiles and their old music records collection.
Store page –featuring different categories of old music records, CDs and digital downloads.
Product pages – a list of detailed information about each album including tracklists and and pricing.
Blog – album reviews, music news .
Checkout – to ensure a smooth purchasing experience by using debit and credit card payments.
Contact us – to enable users to ask questions and to provide feedback.
Navigation
Main navigation bar – will include the links to Cursive music store, products, search bar, about us and blog.
Responsive Design – to optimise the website for desktop and mobile users.
Product page – Album names and artists, tracklist, product format (albums, CD or digital), pricing and customer reviews.
Shopping basket and checkout – add items, the option to remove items and to apply discounts.
Payment options – debit card, Pay pal and credit card.
User accounts – users can create accounts, see past transactions and create playlists.
Social media integration – links to facebook, Instagram and Tik Tok will be added to engage users.
Reviews –customers can leave reviews about albums and service.
Promotions
– Seasonal discounts and offers.
Testing
- Website will be tested on mobile phone and desktop for resilience.
- Regular checks and updates to keep the website relevant and current.
Design elements
- Images – Unsplash stock and icons will be used
- Branding – I will use a business logo for Cursive records and maintain a consistent colour scheme.
- Typography – I will use simple fonts that are readable throughout the pages.
- User Experience – The site design will be simple and easy to navigate.
See personal diagrams below
Fig. 1 Cursive Records research canvas https://newdawnsunrise.org.uk/journal/wp-content/uploads/2025/01/User-flow-diagram-1.pdf
Fig. 2 Empathy map https://newdawnsunrise.org.uk/journal/wp-content/uploads/2025/01/Empathy-map-1.pdf
Fig. 3 Cursive Records site mappinghttps://newdawnsunrise.org.uk/journal/wp-content/uploads/2025/01/Cursive-records-site-mapping-1.pdf
Fig. 4 Design squiggle https://newdawnsunrise.org.uk/journal/wp-content/uploads/2025/01/design-squiggle-1.pdf
Fig. 5 User Flow diagram https://newdawnsunrise.org.uk/journal/wp-content/uploads/2025/01/User-flow-diagram-1.pdf
Fig. 6 Ideation stagehttps://newdawnsunrise.org.uk/journal/wp-content/uploads/2025/01/WhatsApp-Image-2025-01-10-at-14.45.061.pdf